ทำความเข้าใจปัญหาการจับคู่ล้มเหลวในช่วงเวลาเร่งด่วนของ SUGO
ระบบการจับคู่ (Matchmaking) ของ SUGO มักจะล้มเหลวเมื่อโครงสร้างพื้นฐานของเซิร์ฟเวอร์ไม่สามารถรองรับการเชื่อมต่อที่พุ่งสูงขึ้นในช่วงเย็นได้ โดยปกติแล้วปริมาณการใช้งานระหว่างเวลา 18:00 - 20:00 น. จะเพิ่มขึ้นเป็นสองเท่าเมื่อเทียบกับช่วงกลางวัน ทำให้เกิดคอขวดในขั้นตอนการตรวจสอบสิทธิ์ (Authentication Handshakes), การสร้างห้องล็อบบี้ และการแจกจ่ายโทเคนเซสชัน
ระบบจะให้ความสำคัญกับคุณภาพการเชื่อมต่อ, อัตราส่วนผู้ใช้ที่ยืนยันตัวตนแล้ว, ความเข้ากันได้ของเวอร์ชันแอป, การบังคับใช้เฉพาะบนมือถือ, ระยะทางทางภูมิศาสตร์ และการคาดการณ์เซสชัน เมื่อความต้องการในช่วงพีคสูงเกินขีดความสามารถ การตรวจสอบเหล่านี้จะหมดเวลา (Timeout) ก่อนที่ขั้นตอนการเชื่อมต่อจะเสร็จสิ้น ผู้เล่นสามารถ เติมเงิน SUGO ออนไลน์ ผ่าน BitTopup เพื่อรับเครดิตทันทีสำหรับใช้งานฟีเจอร์พรีเมียมในช่วงที่มีการใช้งานหนาแน่น
คำนิยามของช่วงเวลาเร่งด่วน (Peak Hours)
ช่วงเวลาเร่งด่วนจะอยู่ในช่วง 18:00 - 20:00 น. ตามเวลาท้องถิ่นในทุกภูมิภาค และมีการใช้งานพุ่งสูงขึ้นอีกครั้งในช่วงบ่ายของวันหยุดสุดสัปดาห์ ในช่วงเวลาปกติ (Off-peak) การจับคู่จะใช้เวลาน้อยกว่า 30 วินาที ในขณะที่ช่วงเวลาเร่งด่วนอาจทำให้ต้องรอคิวนานขึ้นถึง 300-500% โดยช่วงวันเสาร์เวลา 14:00 - 16:00 น. จะมีการจับคู่ที่เร็วกว่าช่วงเย็นถึง 40%
เมื่อจำนวนผู้ใช้งานต่อวัน (Daily Active Users) ต่อห้องลดลงต่ำกว่า 50 ระบบจะแจ้งเตือนปัญหาการแยกส่วน (Fragmentation) และหากอัตราส่วนผู้ใช้ที่ยืนยันตัวตนต่ำกว่า 70% จะเป็นการเปิดใช้งานโปรโตคอลป้องกัน "ห้องผี" (Ghost Room) ซึ่งจะจำกัดการสร้างล็อบบี้ใหม่
สถิติการพุ่งสูงขึ้นของผู้เล่น
ยอดผู้ใช้งานในช่วงเย็นที่เพิ่มขึ้นเป็นสองเท่าสร้างภาระหนักให้กับระบบตรวจสอบสิทธิ์อย่างมหาศาล แพตช์เมื่อวันที่ 28 ตุลาคม 2025 ได้ช่วยเพิ่มอัตราความสำเร็จในการเข้าร่วมช่วงเย็นเป็นสองเท่าผ่านโปรโตคอลการเชื่อมต่อที่ได้รับการปรับปรุง อย่างไรก็ตาม ภูมิภาคเอเชียตะวันออกเฉียงใต้ยังคงมีอัตราการเกิดห้องผีสูงกว่าเซิร์ฟเวอร์อเมริกาเหนือ 15-20% (ซึ่งมีความเสถียรอยู่ที่ 85-98%)
ช่วงเวลาที่ดีที่สุดในการเข้าใช้งานคือ 14:00 - 16:00 น. และ 20:00 - 22:00 น. การจัดกลุ่มผู้เล่น 2-4 คนจะช่วยเพิ่มโอกาสสำเร็จมากกว่าการกดคิวคนเดียว เนื่องจากอัลกอริทึมจะให้ความสำคัญกับการเชื่อมต่อแบบปาร์ตี้ที่มีความเสถียร
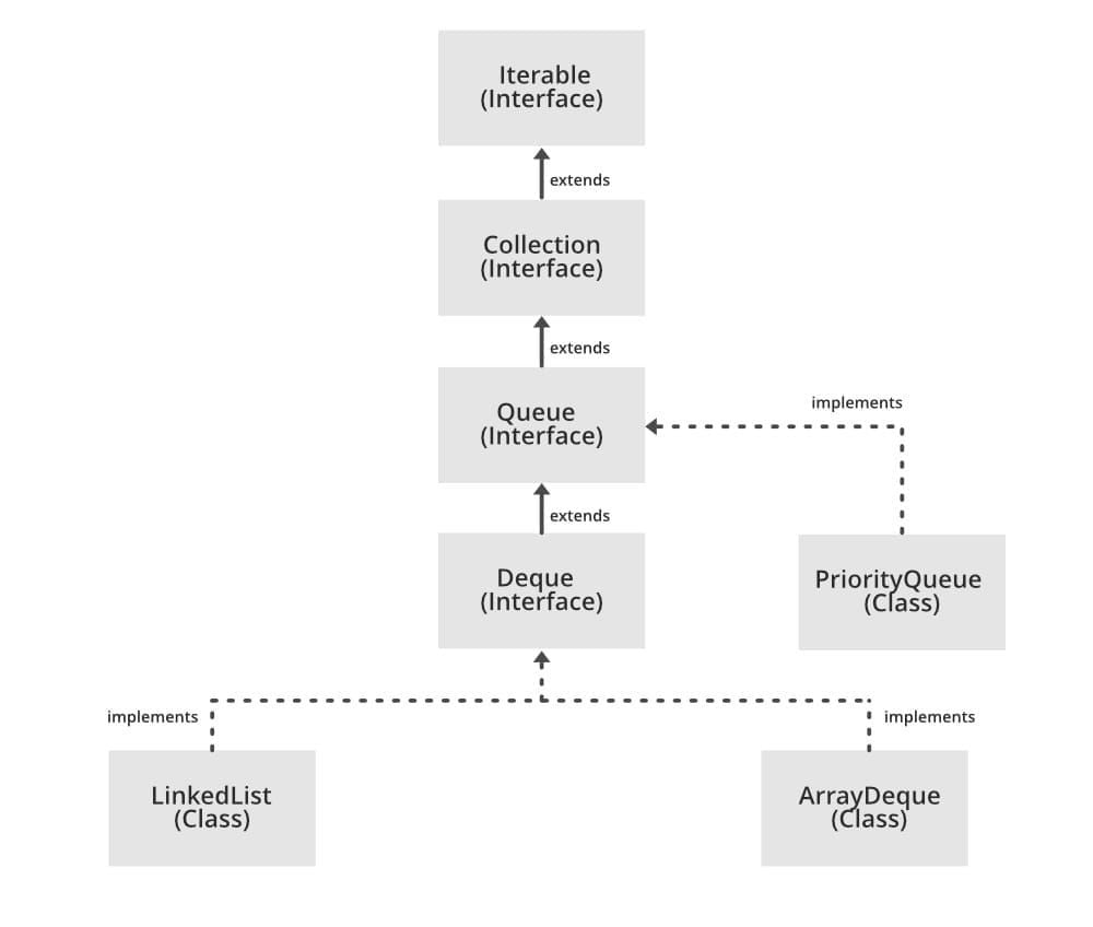
สถาปัตยกรรมการจับคู่
ระบบบังคับใช้ข้อกำหนดที่เข้มงวด: การเชื่อมต่อผ่านมือถือเท่านั้นโดยมีการบล็อก VPN/โปรแกรมจำลอง (Emulator), ค่า Ping ต้องน้อยกว่า 100ms, ความเร็วอัปโหลดขั้นต่ำ 1Mbps และมี Packet Loss น้อยกว่า 5% สำหรับแอป Android ต้องการพื้นที่ 212.4 MB บน Android 5.0 ขึ้นไป พร้อมพื้นที่ว่าง 2GB ส่วน iOS ต้องการพื้นที่ 529.3 MB บน iOS 11.0 ขึ้นไป
การจับคู่ตามระยะทางทางภูมิศาสตร์ (เวอร์ชัน v2.39.0 เมื่อวันที่ 28 กันยายน 2025) จะคำนวณระยะห่างของเซิร์ฟเวอร์ในภูมิภาคเพื่อลดความหน่วง (Latency) ระบบได้กำหนดหน้าต่างการเชื่อมต่อไว้ที่ 45 วินาที และกำหนดเวลาหมดอายุการเข้าล็อบบี้ที่ 90 วินาทีในเวอร์ชันหลัง v2.41.0.0
การอัปเดตโครงสร้างพื้นฐานในเดือนธันวาคม 2026
เวอร์ชัน V2.41.0.0 (24 พฤศจิกายน 2025) ได้แก้ไขข้อผิดพลาดร้ายแรงผ่านการบังคับใช้เฉพาะมือถือและโปรโตคอลป้องกัน VPN ซึ่งช่วยกำจัดการใช้โปรแกรมจำลองที่ทำให้กลุ่มผู้ใช้งานกระจัดกระจาย ส่วนเวอร์ชัน V2.42.0.1 (15 ธันวาคม 2025) ได้ปรับปรุงอัลกอริทึมการจับคู่ตามระยะทางให้ดียิ่งขึ้น
เวอร์ชัน V2.42.0.0 (ปลายเดือนมกราคม - ต้นเดือนกุมภาพันธ์ 2026) ได้ปรับปรุงการกระจายคลัสเตอร์เซิร์ฟเวอร์ การอัปเดตเหล่านี้ช่วยเพิ่มอัตราการคงอยู่ของผู้ใช้ (Retention) ในวันแรกเป็น 80%, วันที่ 7 เป็น 60% และวันที่ 30 เป็น 40%
สาเหตุหลักของความล้มเหลวในช่วงเวลาเร่งด่วน
ข้อจำกัดด้านความจุของเซิร์ฟเวอร์ขัดแย้งกับความต้องการที่พุ่งสูงขึ้นในช่วงเย็น ทำให้เกิดการหมดเวลาต่อเนื่องกัน เมื่อเซิร์ฟเวอร์ตรวจสอบสิทธิ์มีจำนวนการเชื่อมต่อพร้อมกันเกินขีดจำกัด ตัวจับเวลาคิวที่เกิน 3 นาทีจะเป็นสัญญาณของการเกิด "ห้องผี" ล็อบบี้เสมือนเหล่านี้จะดูเหมือนใช้งานได้แต่ไม่สามารถซิงโครไนซ์ข้อมูลผู้เล่นให้เสร็จสมบูรณ์ได้
ข้อกำหนดผู้ใช้ที่ยืนยันตัวตน 70% กลายเป็นเรื่องสำคัญเมื่อมีการสร้างบัญชีใหม่พุ่งสูงขึ้น บัญชีที่ยังไม่ยืนยันตัวตนจะไม่สามารถเข้าร่วมห้องที่จัดตั้งขึ้นแล้วได้ ทำให้เกิดการบังคับสร้างล็อบบี้ใหม่ที่ขาดความหนาแน่นของผู้เล่นที่เพียงพอ ห้องที่ต้องการผู้ใช้ 50 คนขึ้นไปจึงกระจัดกระจายไปตามล็อบบี้ต่างๆ มากเกินไป
ความจุเซิร์ฟเวอร์เทียบกับความต้องการ
ปริมาณการใช้งานในช่วงเย็นเพิ่มขึ้นเป็นสองเท่าจากระดับปกติ แต่โครงสร้างพื้นฐานขยายตัวแบบเส้นตรง ความไม่สมดุลนี้ทำให้เกิดคิวการประมวลผลที่การตรวจสอบการเชื่อมต่อหมดเวลาลง การบังคับใช้เฉพาะมือถือช่วยลดการเชื่อมต่อที่หลอกลวงได้ แต่ในช่วงแรกก็เพิ่มอัตราการปฏิเสธผู้ใช้จริงจนกว่าจะมีการปรับจูนในเวอร์ชัน v2.42
การจับคู่ตามระยะทางจะกำหนดเซิร์ฟเวอร์ที่เหมาะสมที่สุดให้ แต่ในช่วงพีค เซิร์ฟเวอร์ที่ใกล้ที่สุดจะเต็มก่อน ระบบจึงส่งผู้เล่นไปยังคลัสเตอร์สำรองที่มีค่า Ping สูงกว่า ซึ่งทำให้เกิดความล้มเหลวเนื่องจากไม่ผ่านเกณฑ์ Ping <100ms
คอขวดในการตรวจสอบสิทธิ์
เซิร์ฟเวอร์ตรวจสอบสิทธิ์จะตรวจสอบโทเคนเซสชัน, ลายเซ็นมือถือ และตรวจสอบการใช้ VPN ก่อนเข้าสู่การจับคู่ ในช่วงพีค การตรวจสอบหลายขั้นตอนทำให้เกิดงานค้าง ข้อผิดพลาด "Current account is abnormal" (บัญชีปัจจุบันผิดปกติ) มักบ่งชี้ถึงการตรวจพบ VPN หรือแคชเกิดความเสียหาย
ข้อผิดพลาด E001 VPN Detected จะพุ่งสูงขึ้นในช่วงพีคเนื่องจากผู้เล่นพยายามเชื่อมต่อผ่านพร็อกซี

การบังคับใช้มาตรการป้องกัน VPN จะบล็อกการเชื่อมต่อเหล่านี้ แต่ผู้ใช้ทั่วไปที่ใช้งานผ่านเครือข่ายองค์กรบางครั้งอาจถูกตรวจจับผิดพลาด ซึ่งจำเป็นต้องล้างแคชเพื่อแก้ไข
ปัญหาการกระจายตัวในระดับภูมิภาค
อัตราการเกิดห้องผีในเอเชียตะวันออกเฉียงใต้ที่สูงกว่าอเมริกาเหนือ 15-20% แสดงให้เห็นถึงการกระจายคลัสเตอร์ที่ไม่เท่ากัน ภูมิภาคที่มีความหนาแน่นสูงจะเต็มเร็วกว่า ทำให้เกิดล็อบบี้ส่วนเกินที่มีการกระจายผู้เล่นไม่เหมาะสม ห้องที่กระจัดกระจายเหล่านี้แทบจะไม่สามารถทำยอดผู้ใช้งานถึงเกณฑ์ 50 คนได้เลย
อัลกอริทึมภูมิภาคจะให้ความสำคัญกับเซิร์ฟเวอร์ท้องถิ่น แต่เมื่อความจุในภูมิภาคเต็ม การส่งต่อข้อมูลข้ามภูมิภาคจะทำให้ค่า Latency พุ่งสูงขึ้น ผู้เล่นที่เคยมีค่า Ping <100ms ในพื้นที่อาจเกินเกณฑ์เมื่อถูกเปลี่ยนเส้นทางในช่วงที่เซิร์ฟเวอร์ล้น
การหมดเวลาของการเชื่อมต่อเครือข่าย (Network Handshake Timeouts)
การกำหนดเวลาหมดอายุการเข้าล็อบบี้ 90 วินาทีช่วยป้องกันการรอที่ไม่มีที่สิ้นสุด แต่ก็สร้างจุดล้มเหลวใหม่ การเชื่อมต่อเครือข่ายต้องการการยืนยันแบบสองทางภายในหน้าต่างเวลานี้ หากมี Packet Loss >5% หรือ Ping พุ่งสูงขึ้นระหว่างดำเนินการ จะทำให้เกิดความล้มเหลวจากการหมดเวลา
ข้อผิดพลาด E003 Network Timeout มักกระจุกตัวในช่วงพีค เมื่อการตอบสนองของเซิร์ฟเวอร์ล่าช้าจนทำให้ระยะเวลาการเชื่อมต่อเกินขีดจำกัด 90 วินาที อุปกรณ์ที่มีสเปกเครือข่ายคาบเส้น (Ping 90-100ms, Packet Loss 4-5%) อาจใช้งานได้ในช่วงปกติ แต่จะล้มเหลวเมื่อการประมวลผลของเซิร์ฟเวอร์เพิ่มภาระอีก 20-30ms
วิธีแก้ไขเบื้องต้นสำหรับผู้ใช้งาน
การล้างแคชของแอปสามารถแก้ไขปัญหาความล้มเหลวที่เกิดขึ้นซ้ำๆ ได้ถึง 95% โดยการลบโทเคนเซสชันที่เสียหายออก ไปที่ การตั้งค่า > แอป > SUGO > ที่เก็บข้อมูล > ล้างแคช/ข้อมูล วิธีนี้จะบังคับให้เริ่มการเชื่อมต่อใหม่โดยไม่ผ่านความพยายามเชื่อมต่อเดิมที่ค้างอยู่

ลองเปิดโหมดเครื่องบินทิ้งไว้ 10 วินาที (มีอัตราความสำเร็จ 80%) เพื่อบังคับให้รีเซ็ตเครือข่ายใหม่ทั้งหมด สำหรับปัญหาที่แก้ไม่ตก การรีสตาร์ทเครื่องจะช่วยล้างแคชในระดับระบบปฏิบัติการได้ ผู้เล่นสามารถ ซื้อเหรียญ SUGO เติมเงิน ผ่านแพลตฟอร์มที่ปลอดภัยของ BitTopup เพื่อราคาที่คุ้มค่าและได้รับเหรียญทันทีในช่วงที่มีการใช้งานสูง
การตั้งค่าเราเตอร์
สลับระหว่าง Wi-Fi และข้อมูลมือถือเพื่อระบุปัญหาเฉพาะของเครือข่าย Wi-Fi ขององค์กรมักจะจำกัดการเชื่อมต่อ UDP ที่ SUGO ใช้สำหรับการจับคู่แบบเรียลไทม์ การใช้ข้อมูลมือถือจะช่วยข้ามข้อจำกัดเหล่านี้แต่อาจทำให้ค่า Latency สูงขึ้น
ปิดบริการ VPN/Proxy ให้สนิท เนื่องจากมาตรการป้องกัน VPN ในเวอร์ชัน v2.41.0.0 จะบล็อกทราฟฟิกพร็อกซีทั้งหมด รีเซ็ต DNS เป็นแบบอัตโนมัติหรือใช้ Google DNS (8.8.8.8/8.8.4.4) เพื่อลดความล่าช้าในการค้นหาที่อยู่เซิร์ฟเวอร์
การอัปเดตเวอร์ชันแอป
ติดตั้งเวอร์ชัน v2.41.0.0 หรือใหม่กว่าผ่านสโตร์อย่างเป็นทางการ เวอร์ชันที่ล้าสมัยจะได้รับลำดับความสำคัญต่ำกว่าและไม่มีการแก้ไขปัญหาการหมดเวลา แอป Android ขนาด 212.4 MB และ iOS ขนาด 529.3 MB ต้องการพื้นที่ว่างที่เพียงพอ หากพื้นที่ไม่พออาจทำให้โมดูลการจับคู่เสียหายได้
ตรวจสอบเวอร์ชันได้ที่ การตั้งค่า > เกี่ยวกับ การติดตั้งที่ไม่สมบูรณ์อาจดูเหมือนใช้งานได้ปกติ แต่จะล้มเหลวในช่วงพีคเมื่อโมดูลที่เสียหายไม่สามารถจัดการกับโปรโตคอลที่มีทราฟฟิกสูงได้
การเพิ่มประสิทธิภาพสำหรับ iOS
ปิดแอปเบื้องหลังที่ใช้ RAM สูงซึ่งแย่งทรัพยากรเครือข่าย การจัดการหน่วยความจำของ iOS อาจจำกัดการทำงานของเครือข่ายของ SUGO เมื่อทรัพยากรเหลือน้อย ควรปิดแอปโซเชียลมีเดีย, สตรีมมิ่ง และการซิงค์คลาวด์ก่อนเริ่มการจับคู่
ปิดการอัปเดตอัตโนมัติและการดึงข้อมูลเบื้องหลังสำหรับแอปที่ไม่จำเป็นเพื่อรักษาแบนด์วิดท์ ข้อกำหนดการอัปโหลด 1Mbps จะมีความสำคัญมากเมื่อมีการใช้งานเครือข่ายในบ้านร่วมกันอย่างหนาแน่น
การเพิ่มประสิทธิภาพสำหรับ Android
ปิดการเพิ่มประสิทธิภาพแบตเตอรี่สำหรับ SUGO: การตั้งค่า > แอป > SUGO > แบตเตอรี่ > ไม่จำกัด เพื่อป้องกันไม่ให้โหมด Doze ระงับการเชื่อมต่อระหว่างรอคิว การจำกัดข้อมูลเบื้องหลังอาจทำให้การเชื่อมต่อหลุดเมื่อแอปไม่ได้อยู่หน้าจอหลัก
เปิดใช้งานตัวเลือกสำหรับนักพัฒนา (Developer Options) และปิด "Mobile data always active" หากพบปัญหาการสลับระหว่าง Wi-Fi และเซลลูลาร์ การสลับเครือข่ายอัตโนมัติระหว่างรอคิวจะทำให้โทเคนเซสชันใช้ไม่ได้
การตั้งค่าในเกมเพื่อความเสถียร
การจับคู่นอกช่วงเวลาเร่งด่วน เช่น วันเสาร์เวลา 14:00 - 16:00 น. จะช่วยให้เข้าคิวได้เร็วขึ้น 40% และลดความเสี่ยงจากการหมดเวลา ส่วนช่วง 20:00 - 22:00 น. เป็นช่วงเวลาที่ดีรองลงมาหลังจากที่ยอดการใช้งานช่วง 18:00 - 20:00 น. เริ่มลดลง
หากตัวจับเวลาคิวเกิน 3 นาที แสดงว่าคุณอาจถูกจัดเข้าไปอยู่ในห้องผี ให้ยกเลิกและกดคิวใหม่ทันที เนื่องจากระบบไม่สามารถกู้คืนจากล็อบบี้ผีได้โดยอัตโนมัติ
การตั้งค่าคุณภาพเครือข่าย
ตรวจสอบการแสดงผลค่า Ping แบบเรียลไทม์ หากการเชื่อมต่อผันผวนเกิน 100ms ควรใช้สายแลน (Ethernet) หรือขยับเข้าใกล้เราเตอร์ Wi-Fi มากขึ้น เกณฑ์ <100ms ต้องเป็นค่าเฉลี่ยที่คงที่ หากอยู่ที่ 90-95ms ตลอดเวลาอาจเสี่ยงต่อการหมดเวลาในช่วงที่เซิร์ฟเวอร์ประมวลผลล่าช้า

ทดสอบ Packet Loss ผ่านระบบวินิจฉัยในแอป เกณฑ์ 5% อนุญาตให้มีการสูญเสียข้อมูลได้เล็กน้อย แต่ในช่วงพีค แม้เพียง 3-4% เมื่อรวมกับความล่าช้าของเซิร์ฟเวอร์ก็อาจเกินขีดจำกัดที่ยอมรับได้ การเชื่อมต่อแบบสายจะรักษาค่านี้ไว้ที่ <1% เมื่อเทียบกับ Wi-Fi ที่มักจะอยู่ที่ 2-4%
การเลือกเซิร์ฟเวอร์ภูมิภาค
การจับคู่ตามภูมิภาคจะเลือกเซิร์ฟเวอร์ที่เหมาะสมที่สุดให้โดยอัตโนมัติ แต่การเลือกด้วยตนเองอาจเป็นทางเลือกสำรองเมื่อเซิร์ฟเวอร์ท้องถิ่นเต็ม ผู้เล่นในเอเชียตะวันออกเฉียงใต้ที่พบปัญหาห้องผีบ่อยครั้งสามารถทดสอบภูมิภาคอื่นในช่วงพีคจัดได้ โดยยอมแลกกับค่า Latency ที่สูงขึ้นเล็กน้อยเพื่อความเสถียร
หลีกเลี่ยงการสลับภูมิภาคบ่อยเกินไป เพราะระบบอาจมองว่าเป็นการพยายามเอาเปรียบระบบ ควรเปลี่ยนเฉพาะเมื่อมีการยืนยันว่าเซิร์ฟเวอร์ล่มหรือพบปัญหาห้องผีอย่างต่อเนื่องเท่านั้น
การเลือกประเภทคิวที่เหมาะสม
คิวแบบทั่วไป (Casual) มักจะมีความเสถียรสูงกว่าในช่วงพีคเนื่องจากเกณฑ์การคัดเลือกไม่เข้มงวดเท่าคิวจัดอันดับ (Ranked) ซึ่งมีการจำกัดตามระดับฝีมือที่ทำให้กลุ่มผู้เล่นถูกแบ่งย่อย และเพิ่มโอกาสเกิดห้องผีในแต่ละระดับฝีมือ
ควรสร้างปาร์ตี้ 2-4 คนก่อนกดคิว อัลกอริทึมจะให้ความสำคัญกับการเชื่อมต่อปาร์ตี้ที่เสถียรมากกว่าการกดคิวเดี่ยวที่ต้องรอการรวมกลุ่มใหม่
การแก้ไขปัญหาขั้นสูง
รีเซ็ต TCP/IP stack เพื่อล้างตารางเส้นทางที่เสียหาย สำหรับ Windows: พิมพ์คำสั่ง netsh int ip reset และ netsh winsock reset ใน admin command prompt สำหรับมือถือ: เปิดโหมดเครื่องบิน 10 วินาทีพร้อมรีสตาร์ทเครื่อง
ตรวจสอบว่าไฟร์วอลล์อนุญาตทราฟฟิก UDP ของ SUGO โดยไม่มีการตรวจสอบ เครือข่ายองค์กรมักบล็อก UDP ทำให้ต้องใช้ TCP แทนซึ่งมีค่า Latency สูงกว่า ควรตั้งค่า QoS ในเราเตอร์เพื่อให้ความสำคัญกับ SUGO เมื่อมีการใช้งานในบ้านหนาแน่น
ประสิทธิภาพแบบสายเทียบกับไร้สาย
สายแลน (Ethernet) ช่วยกำจัดการรบกวนของ Wi-Fi ลด Packet Loss จาก 2-4% เหลือต่ำกว่า 1% ในช่วงพีค การเชื่อมต่อแบบสายจะช่วยให้มีโอกาสผ่านเกณฑ์การหมดเวลา 90 วินาทีได้มากขึ้น ส่วน Powerline adapter ก็เป็นทางเลือกที่ดีสำหรับจุดที่เดินสายลำบาก
Wi-Fi 5GHz ช่วยลดการรบกวนได้ดีกว่า 2.4GHz ที่หนาแน่น แต่ต้องอยู่ใกล้เราเตอร์ ควรวางอุปกรณ์ให้อยู่ในระยะ 15-20 ฟุตจากจุดกระจายสัญญาณ และไม่มีสิ่งกีดขวางที่อาจทำให้ค่า Ping เกิน 100ms
การจัดการแบนด์วิดท์
การสตรีมมิ่ง, การสำรองข้อมูลบนคลาวด์ และการอัปเดตระบบจะใช้แบนด์วิดท์อัปโหลดเกินกว่าที่ SUGO ต้องการ (1Mbps) ควรตรวจสอบกิจกรรมเครือข่ายเพื่อระบุโปรเซสที่แย่งแบนด์วิดท์ และหยุดการอัปเดตอัตโนมัติชั่วคราวขณะเล่นเกม
แอปแชทด้วยเสียงจะใช้แบนด์วิดท์เพิ่มอีก 64-128kbps ซึ่งเมื่อรวมกับการใช้งานอื่นๆ ในบ้าน อาจทำให้อัปโหลดไม่เพียงพอในช่วงพีค
การตรวจหาการจำกัดความเร็วจาก ISP
ทดสอบความเร็วในช่วงพีคเทียบกับช่วงปกติเพื่อดูว่า ISP มีการจำกัดความเร็ว (Throttling) หรือไม่ หากความเร็วลดลงอย่างต่อเนื่องในช่วงเย็น แสดงว่าเป็นนโยบายการจัดการเครือข่าย ควรติดต่อ ISP เพื่อสอบถามเกี่ยวกับการรับประกันคุณภาพบริการสำหรับเกม
ISP บางรายอาจจำกัดโปรโตคอลเกม การใช้ VPN อาจช่วยเลี่ยงการตรวจจับได้แต่จะไปขัดกับมาตรการป้องกัน VPN ของเกม ควรขอให้ ISP ทำ Whitelist ไอพีเซิร์ฟเวอร์ของ SUGO หรืออัปเกรดเป็นแพ็กเกจสำหรับธุรกิจ
การตรวจสอบความถูกต้องของแคช
นอกจากการล้างแคชมาตรฐานแล้ว ควรตรวจสอบความสมบูรณ์ของการติดตั้ง สำหรับ iOS: ให้ใช้ฟีเจอร์ Offload และติดตั้งใหม่เพื่อล้างไฟล์ที่เสียหายโดยยังคงข้อมูลไว้ สำหรับ Android: ล้างแคชและข้อมูลแล้วเข้าสู่ระบบใหม่
ไฟล์ที่เสียหายอาจทำให้เกิดความล้มเหลวเป็นพักๆ การถอนการติดตั้งและดาวน์โหลดใหม่ทั้งหมดจะช่วยกำจัดไฟล์เสียที่สะสมมาจากการอัปเดตหลายรอบได้
ทางเลือกเชิงกลยุทธ์
การเล่นในช่วงนอกเวลาเร่งด่วน เช่น วันเสาร์ 14:00 - 16:00 น. จะใช้เวลาจับคู่น้อยกว่า 30 วินาทีและแทบไม่มีความเสี่ยงเรื่องการหมดเวลา ผู้เล่นที่มีเวลายืดหยุ่นสามารถหลีกเลี่ยงความหงุดหงิดได้โดยการเปลี่ยนไปเล่นช่วงกลางวันหรือดึกแทน
ติดตามช่องทางชุมชนเพื่อดูสถานะภาระของเซิร์ฟเวอร์แบบเรียลไทม์ เมื่อมีรายงานปัญหาการหมดเวลาเป็นวงกว้าง ให้รอประมาณ 30-60 นาทีค่อยลองใหม่ แทนที่จะพยายามกดคิวซ้ำๆ ในช่วงที่ระบบมีปัญหา
ประโยชน์ของการเล่นนอกเวลาเร่งด่วน
วันเสาร์เวลา 14:00 - 16:00 น. จับคู่ได้เร็วกว่าช่วงเย็น 40% ในขณะที่ยังมีจำนวนผู้เล่นที่เพียงพอ ส่วนช่วงเช้ามืด (06:00 - 08:00 น.) ก็มีข้อดีคล้ายกันแต่จำนวนผู้เล่นจะน้อยกว่า
ตัวเลขการคงอยู่ของผู้ใช้ (80% ในวันแรก, 60% ในวันที่ 7, 40% ในวันที่ 30) แสดงให้เห็นว่ามีฐานผู้เล่นที่เสถียรในทุกช่วงเวลา ทำให้การจับคู่นอกเวลาเร่งด่วนยังคงใช้งานได้จริง
การเลี่ยงปัญหาด้วยห้องส่วนตัว (Custom Lobby)
สร้างห้องส่วนตัวกับคนรู้จักเพื่อเลี่ยงระบบจับคู่สาธารณะในช่วงที่เซิร์ฟเวอร์มีปัญหาหนัก แม้จะไม่ได้เจอผู้เล่นใหม่ๆ แต่ก็รับประกันความเสถียรเพราะไม่ต้องผ่านระบบสุ่มของเซิร์ฟเวอร์ โดยสามารถนัดแนะผ่านช่องทางภายนอกเพื่อรวมกลุ่มให้ครบ
ห้องส่วนตัวต้องหาคนเองแต่จะไม่มีปัญหาเรื่องห้องผีเลย วิธีนี้เหมาะที่สุดสำหรับกลุ่มเพื่อนที่เล่นด้วยกันเป็นประจำ
โหมดเกมทางเลือก
โหมดทั่วไปมักจะมีความเสถียรมากกว่าโหมดจัดอันดับในช่วงพีคเนื่องจากเกณฑ์การจับคู่ที่ยืดหยุ่นกว่า ความซับซ้อนที่น้อยกว่าช่วยให้สร้างล็อบบี้ได้เร็วขึ้นและลดโอกาสเกิดห้องผี
ลองเล่นโหมดที่ไม่ค่อยเป็นที่นิยมเพื่อกระจายภาระไปยังคลัสเตอร์เซิร์ฟเวอร์อื่น แม้เวลาในการรอคิวพื้นฐานอาจเพิ่มขึ้นเล็กน้อย แต่จะช่วยเลี่ยงปัญหาเซิร์ฟเวอร์หลักทำงานหนักเกินไปได้
รายการตรวจสอบเพื่อป้องกันปัญหา
ควรตรวจสอบสุขภาพเครือข่ายทุกวันก่อนเริ่มเล่น: เช็กความเสถียรของ Ping, ทดสอบ Packet Loss, ตรวจสอบแบนด์วิดท์ และดูว่าไม่มีโปรเซสเบื้องหลังแย่งทรัพยากร การวินิจฉัยเพียง 2 นาทีนี้จะช่วยป้องกันปัญหาขณะเล่นได้
กำหนดการตรวจสอบรายเดือน: อัปเดตเวอร์ชันแอป, ล้างแคชที่สะสม, ตรวจสอบกฎไฟร์วอลล์ และทดสอบวิธีการเชื่อมต่อสำรอง การบำรุงรักษาเชิงรุกจะช่วยป้องกันประสิทธิภาพที่ค่อยๆ ลดลง
การเช็กสุขภาพเครือข่ายรายวัน
ทดสอบ Ping ไปยังเซิร์ฟเวอร์ภูมิภาคก่อนกดคิว: ค่า Ping <100ms และ Packet Loss <1% คือสภาวะที่เหมาะสมที่สุด หากค่าเริ่มเข้าใกล้เกณฑ์ (Ping 90-100ms, Loss 3-5%) แสดงว่าการเชื่อมต่ออาจล้มเหลวในช่วงที่เซิร์ฟเวอร์ประมวลผลหนัก
ตรวจสอบการใช้งานเครือข่ายในบ้านผ่านหน้าแดชบอร์ดเราเตอร์ ตั้งเวลาให้อุปกรณ์ที่กินแบนด์วิดท์สูงทำงานนอกเวลาเล่นเกม อุปกรณ์สมาร์ทโฮม, กล้องวงจรปิด และการสำรองข้อมูลมักจะทำงานตามตารางเวลาที่ตรงกับช่วงพีคตอนเย็น
การตรวจสอบรายเดือน
อัปเดตเป็นเวอร์ชันล่าสุดทันที เวอร์ชัน v2.42 ขึ้นไปมีการแก้ไขปัญหาการหมดเวลาที่สำคัญ ควรเปิดการอัปเดตอัตโนมัติในช่วงนอกเวลาเล่นเกม
ล้างแคชทุกเดือนแม้จะไม่มีปัญหาก็ตาม โทเคนเซสชันที่สะสมไว้อาจทำให้ประสิทธิภาพลดลงทีละน้อย การล้างแคชเชิงป้องกันจะช่วยรักษาประสิทธิภาพสูงสุดไว้
การอัปเกรดฮาร์ดแวร์
เปลี่ยนเราเตอร์ที่เก่าเกิน 3-4 ปีเป็นรุ่น Wi-Fi 6 ที่รองรับ MU-MIMO และ Beamforming ซึ่งจะช่วยเพิ่มประสิทธิภาพการเชื่อมต่อไร้สายสำหรับแอปพลิเคชันแบบเรียลไทม์ ลด Latency และ Packet Loss
อัปเกรดเป็นสายแลนสำหรับอุปกรณ์หลัก ความเสถียรที่ได้นั้นคุ้มค่ากับความพยายามในการติดตั้ง โดยเฉพาะหากคุณพบปัญหาในช่วงพีคบ่อยครั้ง
การติดต่อฝ่ายสนับสนุนเทียบกับการแก้ปัญหาเอง
ลองแก้ไขด้วยตัวเองให้ครบถ้วนก่อน: ล้างแคช, รีเซ็ตเครือข่าย, อัปเดตแอป, สลับการเชื่อมต่อ และทดสอบนอกช่วงเวลาเร่งด่วน จดบันทึกรหัสข้อผิดพลาด (E001, E003), เวลาที่เกิด และขั้นตอนที่ได้ลองทำไปแล้ว
ติดต่อฝ่ายสนับสนุนหากพบปัญหาต่อเนื่องหลายวัน ในหลายเครือข่าย และหลายช่วงเวลา ปัญหาที่เกิดเฉพาะช่วงพีคเพียงอย่างเดียวมักบ่งชี้ถึงข้อจำกัดด้านความจุของเซิร์ฟเวอร์ซึ่งต้องรอการอัปเกรดโครงสร้างพื้นฐาน
คำถามที่พบบ่อย (FAQ)
ทำไมการจับคู่ของ SUGO ถึงล้มเหลวเฉพาะช่วงเวลาเร่งด่วน? ช่วงเวลาเร่งด่วน (18:00 - 20:00 น.) มีผู้ใช้งานเพิ่มขึ้นเป็นสองเท่าจนเกินขีดความสามารถของเซิร์ฟเวอร์ เซิร์ฟเวอร์ตรวจสอบสิทธิ์ไม่สามารถประมวลผลการเชื่อมต่อที่ถาโถมเข้ามาพร้อมกันได้ ทำให้เกิดการหมดเวลาต่อเนื่อง ระบบต้องการอัตราส่วนผู้ใช้ที่ยืนยันตัวตน 70% และผู้ใช้ 50 คนต่อห้อง ซึ่งทำได้ยากเมื่อทราฟฟิกทำให้ผู้เล่นกระจายตัวไปตามล็อบบี้ต่างๆ มากเกินไป
ช่วงเวลาเร่งด่วนของ SUGO ในเดือนธันวาคม 2026 คือช่วงไหน? ช่วงพีคหลักคือ 18:00 - 20:00 น. ตามเวลาท้องถิ่นของทุกภูมิภาค และช่วงบ่ายวันเสาร์ ช่วงเวลาที่เหมาะสมที่สุดคือ 14:00 - 16:00 น. และ 20:00 - 22:00 น. ซึ่งภาระงานจะสมดุลกับความจุ โดยวันเสาร์ช่วงบ่ายจะจับคู่ได้เร็วกว่าช่วงเย็น 40% และช่วงนอกเวลาเร่งด่วนจะใช้เวลาไม่เกิน 30 วินาที
จะแก้ไขข้อผิดพลาดการหมดเวลาเชื่อมต่อ (Connection Timeout) ของ SUGO ได้อย่างไร? ล้างแคชแอป (การตั้งค่า > แอป > SUGO > ที่เก็บข้อมูล > ล้างแคช/ข้อมูล) ได้ผล 95% ลองเปิดโหมดเครื่องบิน 10 วินาที (ได้ผล 80%) หรือรีสตาร์ทเครื่อง อัปเดตแอปเป็น v2.41.0.0 ขึ้นไป, ปิด VPN/Proxy, สลับ Wi-Fi/มือถือ และตรวจสอบว่า Ping <100ms, อัปโหลด 1Mbps และ Packet Loss <5%
การตั้งค่าเครือข่ายแบบไหนที่ช่วยลดการหลุดใน SUGO? ใช้สายแลนหรืออยู่ใกล้เราเตอร์ Wi-Fi 5GHz ในระยะ 15-20 ฟุต ตั้งค่า QoS ในเราเตอร์ให้ความสำคัญกับ SUGO, ปิด VPN, รีเซ็ต DNS เป็น Google DNS (8.8.8.8), และอนุญาตทราฟฟิก UDP ในไฟร์วอลล์ ปิดแอปที่กินแบนด์วิดท์และเลื่อนการอัปเดตไปช่วงอื่นเพื่อรักษาความเร็วอัปโหลด 1Mbps
ระบบจับคู่ของ SUGO เสียหรือเปล่าในเดือนธันวาคม 2026? ไม่เสีย เวอร์ชัน V2.41.0.0+ และ V2.42.0.1 ทำงานได้ปกติ ระบบมีความเสถียร 85-98% ในอเมริกาเหนือ ส่วนเอเชียตะวันออกเฉียงใต้มีอัตราห้องผีสูงกว่า 15-20% ความล้มเหลวในช่วงพีคเกิดจากข้อจำกัดด้านความจุเมื่อมีผู้ใช้พุ่งสูงขึ้น ไม่ใช่เพราะระบบพัง การเล่นนอกช่วงเวลาเร่งด่วนยังคงจับคู่ได้ในเวลาไม่ถึง 30 วินาที
ช่วงเวลาเร่งด่วนต้องรอคิวนานแค่ไหน? เวอร์ชัน V2.41.0.0 ขึ้นไปกำหนดหน้าต่างการเชื่อมต่อ 45 วินาที และหมดเวลาล็อบบี้ 90 วินาที หากรอเกิน 3 นาทีแสดงว่าเป็นห้องผีให้กดคิวใหม่ ในช่วงพีคที่ปกติจะใช้เวลา 60-120 วินาที ส่วนนอกช่วงพีคจะใช้เวลาไม่ถึง 30 วินาที โดยวันเสาร์ช่วงบ่ายจะเร็วกว่าช่วงเย็น 40%



















